Secretaria Municipal da Fazenda
Organograma e estrutura administrativa
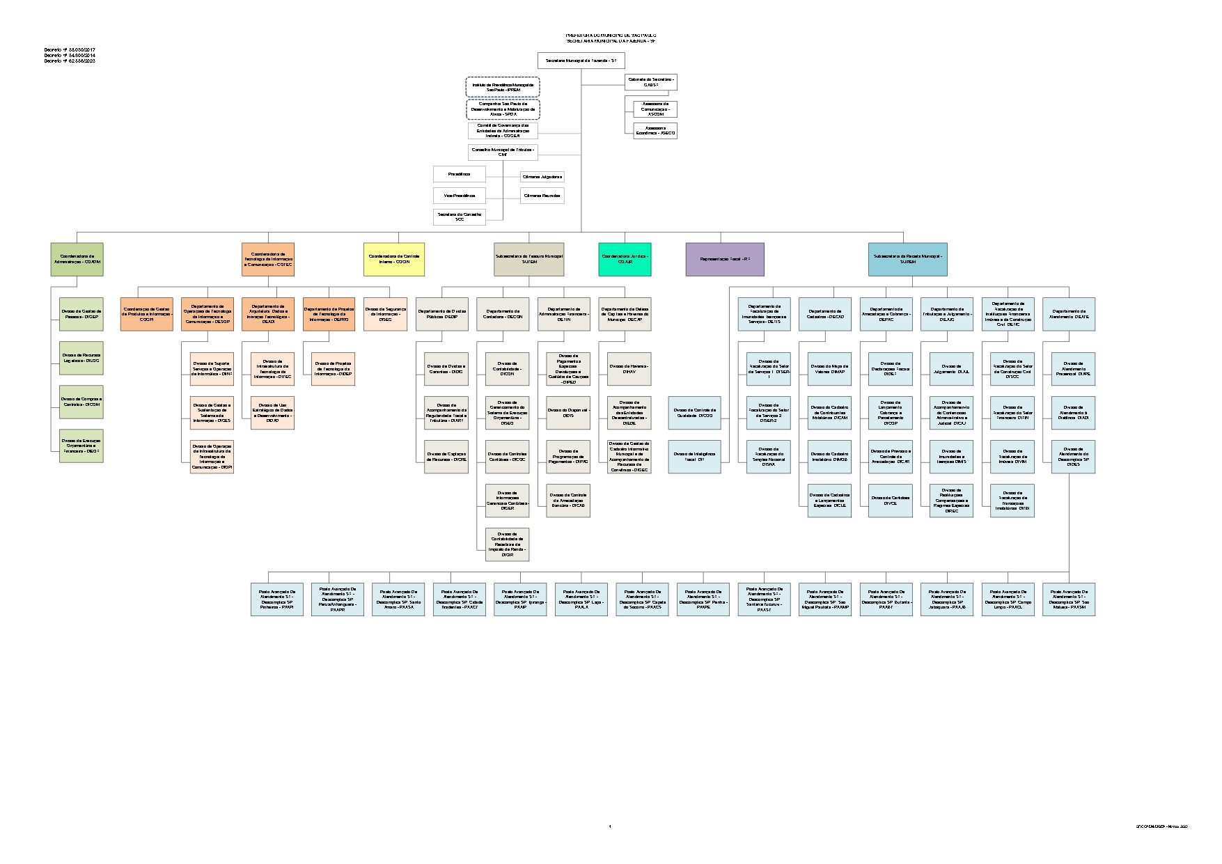
Clique na imagem abaixo para abrir o organograma atualizado (em PDF) da Secretaria Municipal da Fazenda de São Paulo:
Secretário: Luis Felipe Vidal Arellano
Rua Libero Badaró, 190, 22º andar – Centro
Secretário da Fazenda do Município de São Paulo desde junho de 2023 e Procurador Municipal de carreira, Luis Felipe Arellano exercia desde fevereiro de 2018 a função de Secretário Adjunto da Fazenda em SF, onde também já exerceu os cargos de Subsecretário do Tesouro Municipal e Diretor do Departamento de Defesa dos Capitais e Haveres do Município.
É Doutor em Direito Econômico e Financeiro pela Universidade de São Paulo – USP, Especialista em Análise Econômica pela Fundação Instituto de Pesquisas Econômicas - FIPE/USP, e possui MBA em Gestão Avançada de Finanças Públicas pela Fundação Dom Cabral – FDC.
Secretário Adjunto: Fabiano Martins de Oliveira
Rua Libero Badaró, 190, 22º andar – Centro
Auditor Fiscal Tributário Municipal de carreira, Fabiano Martins de Oliveira exerceu o cargo de Subsecretário de Planejamento e Orçamento do Município de São Paulo por mais de quatro anos (2016, 2019 e 2021 a 2023), onde também exerceu os cargos de Diretor de Administração Financeira (2015), de Diretor de Arrecadação Bancária (2014) e de Diretor do Disponível (2013).
Também exerceu o cargo de Secretário Municipal em Atibaia entre os anos de 2017 e 2018. Como servidor público, exerceu o cargo de Agente Fiscal do Tesouro do Estado do Rio Grande do Sul entre os anos de 2010 e 2012, de Administrador na Advocacia-Geral da União entre os anos de 2007 e 2010. É 1º Tenente R2 do Exército Brasileiro, onde exerceu atividades entre 1996 e 2005.
Especialista em Gestão Financeira pela Universidade São Judas Tadeu e possui MBA em Gestão Tributária Moderna pela Fundação Dom Cabral.
| GABINETE DA FAZENDA MUNICIPAL | ||
| Luis Felipe Vidal Arellano | Secretário Municipal da Fazenda | Rua Libero Badaró, 190, 22º andar – Centro. |
| Fabiano Martins de Oliveira | Secretário Adjunto da Fazenda | Rua Libero Badaró, 190, 22º andar – Centro. |
| Evandro Luis Alpoim Freire | Chefe de Gabinete | Rua Libero Badaró, 190, 22º andar – Centro. |
| Alexandre Braga da Costa | Chefe da Assessoria de Comunicação – ASCOM | Rua Libero Badaró, 190, 22º andar – Centro. |
| Chrystian Uski | Chefe de Assessoria Jurídica – COJUR | Rua Libero Badaró, 190, 22º andar – Centro. |
| Monica Miyuki Obara | Chefe da Assessoria Econômica – ASECO | Rua Libero Badaró, 190, 22º andar – Centro. |
| André Luis Galvão de Franca Filho | Presidente do Conselho Municipal de Tributos - CMT | Rua Libero Badaró, 190, 3º andar – Centro. |
| Claudia Emiko de Souza Koide Paixão | Chefe da Representação Fiscal | Rua Libero Badaró, 190, 3º andar – Centro. |
| COORDENADORIA DE ADMINISTRAÇÃO - COADM | ||
| Danilo Hatsumura | Coordenador | Rua Libero Badaró, 190, 17º andar – Centro. |
| Erika de Cassia Roberto Marcelino Ferreira | Diretora da Divisão de Gestão de Pessoas – DIGEP | Rua Libero Badaró, 190, 18º andar – Centro. |
| Diego Gomes Correa | Diretor da Divisão de Recursos Logísticos – DILOG | Rua Libero Badaró, 190, 18º andar – Centro. |
| Fabiana Silva Zavatto | Diretora da Divisão de Compras e Contratos - DICOM | Rua Libero Badaró, 190, 17º andar – Centro. |
| Tiago Vinicius Fernando de Souza | Diretor da Divisão Técnica de Execução Orçamentária e Financeira – DIEOF | Rua Libero Badaró, 190, 17º andar – Centro. |
| COORDENADORIA DE CONTROLE INTERNO - COCIN | ||
| Leonardo Silvestre Cabral | Coordenador | Rua Libero Badaró, 190, 5º andar – Centro. |
| COORDENADORIA DE TECNOLOGIA DA INFORMAÇÃO E COMUNICAÇÃO - COTEC | ||
| Ricardo Moreira Muniz | Coordenador | Rua Libero Badaró, 190, 16º andar – Centro. |
| Eduardo Wiegmann Vieira | Diretor da Divisão de Segurança da Informação - DISEG | Rua Libero Badaró, 190, 16º andar – Centro. |
| Luiz Leon Klajnberg | Coordenação de Gestão de Produtos e Informação - COGPI | Rua Libero Badaró, 190, 16º andar – Centro. |
| Bianca Sumihara Azuma | Diretora do Departamento de Operações de Tecnologia da Informação e Comunicação - DESOP | Rua Libero Badaró, 190, 16º andar – Centro. |
| Ivan Sérgio Cavalcanti | Diretor da Divisão de Suporte, Serviços e Operação de Informática - DIINF | Rua Libero Badaró, 190, 16º andar – Centro. |
| Calemino Augusto Silva Mendes | Diretor da Divisão de Gestão e Sustentação de Sistemas de Informação - DIGES | Rua Libero Badaró, 190, 16º andar – Centro. |
| Nelson Jose Issa De Macedo | Diretor da Divisão de Operação de Infraestrutura de Tecnologia da Informação e Comunicação - DIOPI | Rua Libero Badaró, 190, 16º andar – Centro. |
| Jefferson Luiz Ferreira | Diretor do Departamento de Arquitetura, Dados e Inovação Tecnológica - DEADI | Rua Libero Badaró, 190, 16º andar – Centro. |
| Lucas Marques Morais de Lima | Diretor da Divisão de Infraestrutura de Tecnologia da Informação - DITEC | Rua Libero Badaró, 190, 16º andar – Centro. |
| Roberto Shigueru Yabuuti | Diretor da Divisão de Uso Estratégico de Dados e Desenvolvimento - DIDAD | Rua Libero Badaró, 190, 16º andar – Centro. |
| Paula Piantino Vitiritti Cirelo | Diretora do Departamento de Projetos de Tecnologia - DEPRO | Rua Libero Badaró, 190, 16º andar – Centro. |
| André Correa da Silva | Diretor da Divisão de Projetos de Tecnologia da Informação - DIDEP | Rua Libero Badaró, 190, 16º andar – Centro. |
| SUBSECRETARIA DA RECEITA MUNICIPAL - SUREM | ||
| Thiago Rubio Salvioni | Subsecretário | Rua Libero Badaró, 190, 10º andar – Centro. |
| Augusto Cezar Garcia Lozano | Diretor da Divisão de Inteligência Fiscal - DIF | Rua Libero Badaró, 190, 5º andar – Centro. |
| Antonio Alves Rodrigues | Diretor da Divisão de Controle de Qualidade - DICOQ | Rua Libero Badaró, 190, 12º andar – Centro. |
| Thiago Demétrio Souza | Diretor do Departamento de Cadastros – DECAD | Rua Libero Badaró, 190, 10º andar – Centro. |
| Bruno Santos Souza | Diretor da Divisão do Mapa de Valores - DIMAP | Rua Libero Badaró, 190, 8º andar – Centro. |
| Marcus Vinícius Cunha Santos de Oliveira | Diretor da Divisão do Cadastro Imobiliário - DIMOB | Rua Libero Badaró, 190, 9º andar – Centro. |
| Ricardo Roland Malamud | Diretor da Divisão do Cadastro de Contribuintes Mobiliários – DICAM |
Rua Libero Badaró, 190, 7º andar – Centro. |
| Eloa Nogueira de Souza | Diretora da Divisão de Cadastros e Lançamentos Especiais – DICLE | Rua Libero Badaró, 190, 7º andar – Centro. |
| Antonio Demétrio Souza Junior | Diretor do Departamento de Fiscalização de Imunidades, Isenções e Serviços - DEFIS | Rua Libero Badaró, 190, 14º andar – Centro. |
| Renata Simidamore da Cruz | Diretor da Divisão de Fiscalização do Setor de Serviços 1 - DISER-1 | Rua Libero Badaró, 190, 6º andar – Centro. |
| Paulo Roberto Cleto | Diretor da Divisão de Fiscalização do Setor de Serviços 2 - DISER-2 | Rua Libero Badaró, 190, 6º andar – Centro. |
| Cassio Antonio Maria Matheus da Cunha | Diretor da Divisão de Fiscalização do Simples Nacional – DISNA | Rua Libero Badaró, 190, 14º andar – Centro. |
| Renato Ferreira da Cunha | Diretor do Departamento Arrecadação e Cobrança – DEPAC | Rua Libero Badaró, 190, 10º andar – Centro. |
| Vivian Yuriko Nakamura | Diretora da Divisão de Declarações Fiscais – DIDEF | Rua Libero Badaró, 190, 11º andar – Centro. |
| Helio Koiti Kobayashi | Diretor da Divisão de Lançamento, Cobrança e Parcelamento - DICOP | Rua Libero Badaró, 190, 11º andar – Centro. |
| Guilherme Ribeiro Portilho | Diretor da Divisão de Previsão e Controle da Arrecadação - DICAR | Rua Libero Badaró, 190, 11º andar – Centro. |
| Daniella Hitomi Arakaki | Diretor da Divisão de Certidões – DIVCE | Rua Libero Badaró, 190, 11º andar – Centro. |
| Isaac Libardi Godoy | Diretor do Departamento de Tributação e Julgamento – DEJUG | Rua Libero Badaró, 190, 10º andar – Centro. |
| Anderson Rodrigues Queiroz Silva | Diretor da Divisão de Julgamento – DIJUL | Rua Libero Badaró, 190, 13º andar – Centro. |
| Anderson Duarte Meira | Diretor da Divisão de Acompanhamento do Contencioso Administrativo e Judicial – DICAJ | Rua Libero Badaró, 190, 13º andar – Centro. |
| Raphael Moreth Gomes | Diretor da Divisão de Restituições, Compensações e Regimes Especiais – DIREC | Rua Libero Badaró, 190, 12º andar – Centro. |
| Guilherme Seabra Medeiros | Diretor da Divisão de Imunidades e Isenções – DIMIS | Rua Libero Badaró, 190, 10º andar – Centro. |
| Celso Ogata | Diretor do Departamento Fiscalização de Instituições Financeiras, Imóveis e da Construção Civil – DEFIC | Rua Libero Badaró, 190, 10º andar – Centro. |
| Felipe Boechat Alves Pereira | Diretor da Divisão de Fiscalização do Setor de Construção Civil – DISCC | Rua Libero Badaró, 190, 15º andar – Centro. |
| Roberta Uliani Joaquim Quinze | Diretora da Divisão de Fiscalização do Setor Financeiro – DIFIN | Rua Libero Badaró, 190, 15º andar – Centro. |
| Hugo Quinto de Souza Neto | Diretor da Divisão de Fiscalização de Imóveis – DIVIM | Rua Libero Badaró, 190, 15º andar – Centro. |
| Omar Alfonso Sannini | Diretor da Divisão de Fiscalização da Transação Imobiliária – DITBI | Rua Libero Badaró, 190, 15º andar – Centro. |
| Lucia Regina Guimarães de Lemos | Diretora do Departamento de Atendimento – DEATE | Rua Libero Badaró, 190, 10º andar – Centro. |
| Eduardo Manoel da Silva | Diretora da Divisão de Atendimento Presencial – DIAPE | Rua Libero Badaró, 190, 10º andar – Centro. |
| Leandro Delaroli Bartok | Diretor da Divisão de Atendimento a Distância – DIADI | Rua Líbero Badaró, 190, Térreo, 1º e 4º andares - Centro. |
| Ranieri Zanin de Souza | Diretor da Divisão de Atendimento do Descomplica – DIDES | Rua Libero Badaró, 190, 10º andar – Centro. |
| SUBSECRETARIA DO TESOURO MUNICIPAL - SUTEM | ||
| Henrique de Castilho Pinto | Subsecretário | Rua Libero Badaró, 190, 19º andar – Centro. |
| Marcelo Soares de Souza | Diretor do Departamento de Administração Financeira – DEFIN | Rua Libero Badaró, 190, 6º andar – Centro. |
| Maria Laura de Jesus | Diretora da Divisão de Pagamentos Especiais e Custódia de Cauções - DIPED | Rua Libero Badaró, 190, 6º andar – Centro. |
| Edmar Henrique Rezende | Diretor da Divisão do Disponível – DIDIS | Rua Libero Badaró, 190, 6º andar – Centro. |
| Ariel Eduardo Rodrigues Ferreira | Diretor da Divisão de Programação de Pagamentos – DIPAG | Rua Libero Badaró, 190, 6º andar – Centro. |
| Isleid Vaiano Letieri | Diretora da Divisão de Controle de Arrecadação Bancária – DICAB | Rua Libero Badaró, 190, 6º andar – Centro. |
| Emerson Onofre Pereira | Diretor do Departamento de Contadoria – DECON | Viaduto do Chá, 19, 11º andar - Centro |
| Jose Carlos Palacios Munoz | Diretor da Divisão de Contabilidade – DICON | Rua Libero Badaró, 190, 20º andar – Centro. |
| Iranice Aparecida Santos Ruivo | Diretora da Divisão de Gerenciamento do Sistema de Execução Orçamentária – DISEO | Rua Libero Badaró, 190, 20º andar – Centro. |
| Renata Farias Freire de Souza | Diretora da Divisão de Controles Contábeis – DICOC | Rua Libero Badaró, 190, 20º andar – Centro. |
| Paulo Mauricio de Oliveira Duarte | Diretor da Divisão de Informações Gerenciais Contábeis – DIGER | Rua Libero Badaró, 190, 20º andar – Centro. |
| Ana Paula Vieira da Silva | Diretora da Divisão de Contabilidade de Receitas e de Imposto de Renda – DIGIR | Rua Libero Badaró, 190, 20º andar – Centro. |
| Henry Yoshinobu Yokoyama | Diretor do Departamento de Dívidas Públicas – DEDIP | Rua Libero Badaró, 190, 19º andar – Centro. |
| Cleber Tavares de Souza | Diretor da Divisão de Dívidas e Garantias – DIDIG | Rua Libero Badaró, 190, 19º andar – Centro. |
| Elisa Hilomi Wasano Misaki | Diretora da Divisão de Acompanhamento da Regularidade Fiscal e Tributária – DIARF | Rua Libero Badaró, 190, 19º andar – Centro. |
| Marcos Andre Diniz | Diretor da Divisão de Captação de Recursos – DICRE | Rua Libero Badaró, 190, 19º andar – Centro. |
| Adolfo Cascudo Rodrigues | Diretor do Departamento de Defesa de Capitais e Haveres do Município – DECAP | Rua Libero Badaró, 190, 19º andar – Centro. |
| Marina Negretti Manthay | Diretora da Divisão de Gestão do Cadastro Informativo Municipal e de Acompanhamento de Recursos de Convênios – DIGEC | Rua Libero Badaró, 190, 19º andar – Centro. |
| Meire Toyama | Diretora da Divisão Técnica de Haveres – DIHAV | Rua Libero Badaró, 190, 19º andar – Centro. |
| Danilo Costa Nunes Andrade Leite | Diretor da Divisão de Acompanhamento das Entidades Descentralizadas – DIEDE | Rua Libero Badaró, 190, 19º andar – Centro. |
HAND TALK
Clique neste componente para ter acesso as configurações do plugin Hand Talk
